Proposals give an effective
way to sell & upsell services to customers. With Proposals, technicians can
present the good, better, and best options, allowing customers to select the
estimate that best fits their needs. Send proposals with photos, services, and
costs in a digital format to simplify the sales process.

If you are unable to access the Proposal related configuration, please contact Zuper support to enable this feature for your account
Navigation: Settings -->Configuration Settings --> Quotes & Invoices
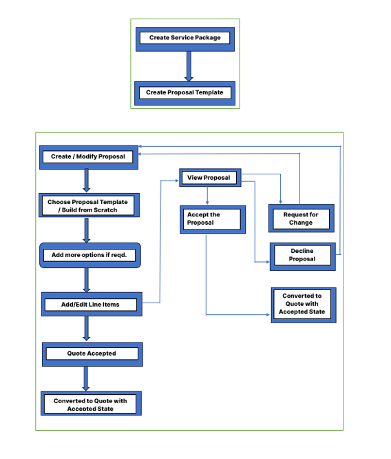
a. Service Packages:
A service package is a proposed structured
offering of specific solutions or services to a potential customer or client.
You must specify the service package first.
Note: This is an optional step.1. Select the “Settings” icon from the left navigation menu. Under the “Configuration
Settings,” click the “Quotations
& Invoices” section.
2. Select the “Service
Packages” and click the “+ New Package.”
3. Under the “Service Package
Details” section:
Name – Enter
the name of the service package.
Description –
Enter the description of the service package.
Remarks - Enter
the comments.
Click the “+
Add Item” button to add the parts and services.
4. . Once you
enter/select all the information, click the “Create Package” button.
5. The service
package is created successfully.
i. Click the reorder button
to rearrange the service package line
items. 2. ii. Click the “Clone” icon to duplicate the service package.
iii. Click the
“Edit” icon to modify the service package.
iv. Click the “Deactivate” icon to deactivate the service package.
b. Proposal Templates:

Navigation: Settings -->Configuration Settings -->Quotes & Invoices
The proposal
templates are predefined templates to create the proposals easily. This
template is a basic format for creating a quote proposal. You can customize it
to include specific details related to your products or services.
1. Select the “Settings” icon from the left navigation menu. Under the “Configuration
Settings,” click the “Quotations
& Invoices” section.
2. Select the “Service Packages”
and click the “+ New Proposal Template.”
3. . Under the “Service Package
Details” section:
Name – Enter
the name of the service package.
Description –
Enter the description of the service package.
Remarks - Enter
the comments.
Click the “+ Add Item” button
to add the parts and services.
4.
Click the “+Add Package” button to add the “Service
Package.”
5. Select the
service package and click the “Save”
button.
6. Click the “Save Template" button to save the template.
7. The proposal
template is created successfully.
Navigation: Accounting --> Quotes
and Invoices --> + New --> Proposal
With the
service package and proposal template creation, you can now send the proposal
to the customer.
This is
optional. You can build a proposal from scratch.
1. Select the Accounting
module from the left navigation menu and choose the “Quotations
” module.
Click the “+New” button and choose the “Proposal.”
Mobile:
2. . Select the “Proposal
Template” and click the
“Choose
Template” button.

Note: You can build the proposal from scratch.
3. You can upload a
proposal image using the “Click to upload image” button.
4. You can view
the uploaded image. You can also copy the
proposal option or delete the
proposal option.
Mobile:
5. Choose either “Customer” or an “Organization.”
6. Enter the
proposal details.
Proposal
Title (Mandatory
Field) – The
proposal title will be auto-generated based on the customer's name, and we can
change it if required.
Proposal Date (Mandatory Field) – Select the date on which the proposal is created.
Expiry Date (Mandatory Field) - Select the date on which the proposal expires.
Quote Template
(Mandatory
Field) - Select the
quote template from the drop-down list.
7. Click the
edit icon to
modify the package details. Click the “Save” button to save the proposal. 8. Modify the proposal details
and click the “Save” button.

9.
A “Save as Draft” pop-up will appear. Click the “Save” button to save the proposal.10. The proposal is created
successfully.
11. Click the “Send” button to send the proposal to the customer.
12. Select one of the proposal
options and click the “Mark as Accepted” button.
Mobile:
13. . An “Accept Proposal” pop-up appears. Click the “Accept” button to accept the proposal.
14. Once you accept
the “Proposal,” the proposal is auto-turned into a “Quote.”
Note: You can also decline the Quote or request for change
as well.
15. You can use
the “Filter
by Proposal” option and
choose “Yes” to
filter the proposal line items.
Click the “Apply Filter” button to apply the filter.
16. The “Filter by
Proposal” is applied
successfully.
With
this new feature, businesses can send a proposal
involving a company or individual submitting a formal proposal to offer their
products, services, or solutions to another business or organization in
response to a specific request, opportunity, or business need.